
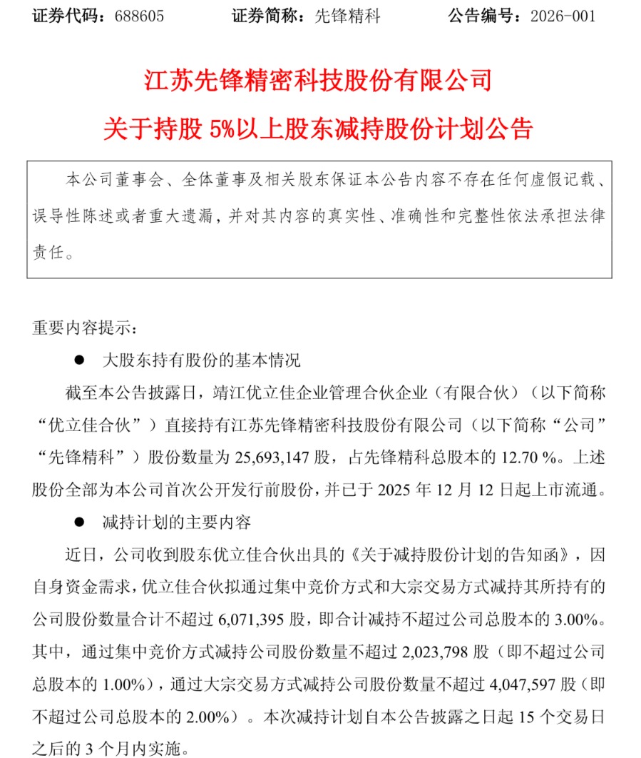
1月5日,先锋精科(688605.SH)公布,近日,公司收到股东优立佳合伙出具的《关于减持股份计划的告知函》,因自身资金需求,优立佳合伙拟通过集中竞价方式和大宗交易方式减持其所持有的公司股份数量合计不超过607.14万股,即合计减持不超过公司总股本的3.00%。

其中,通过集中竞价方式减持公司股份数量不超过2,023,798股(即不超过公司总股本的1.00%),通过大宗交易方式减持公司股份数量不超过4,047,597股(即不超过公司总股本的 2.00%)。本次减持计划自本公告披露之日起15个交易日之后的3个月内实施。
截止2025年第三季度,优立佳合伙为持股25693147股,持股比例为12.7%的公司的第二大股东。值得注意的是,就在上个月的12月4日,先锋精科发布公告,公司24名股东合计所持6788万股将于2025年12月12日上市流通,占公司总股本的33.54%。其中就包含全部持股限售流通的优立佳合伙。

2025年前三季度,先锋精科营业收入为9.69亿元,同比上升11.5%;归母净利润为1.62亿元,同比下降7.6%;扣非归母净利润为1.6亿元,同比下降8.5%;经营现金流净额为1.63亿元,同比增长123.0%;EPS(全面摊薄)为0.7997元。
其中第三季度,公司营业收入为3.14亿元,同比下降2.26%;归母净利润为5564万元,同比下降11.44%;扣非归母净利润为5569万元,同比下降11.28%;EPS为0.275元。
截至三季度末,公司总资产21.76亿元上海股指配资,较上年度末增长10.0%;归母净资产为16.13亿元,较上年度末增长8.8%。
旗开网提示:文章来自网络,不代表本站观点。